產品中心
最新資訊
聯系我們
產品名稱: 英飛凌IGBT模塊 FF400R12KE3 400A 1200V
產品類型: 英飛凌IGBT
產品型號: FF400R12KE3
發布時間: 2018-09-30
- 產品描述
詳細參數
制造商: 英飛凌
產品種類: IGBT 模塊
集電極發射極最大電壓 VCEO: 1.2 kV
集電極射極飽和電壓: 2.15 V
在25 C的連續集電極電流: 580 A
柵極射極漏泄電流: 400 nA
功率耗散: 2 kW
最小工作溫度: - 40 C
最大工作溫度: + 125 C
高度: 30.9 mm
長度: 106.4 mm
寬度: 61.4 mm
柵極發射極最大電壓: 20 V
包裝數量: 10只
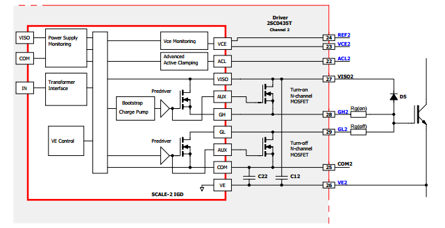
軌到軌輸出和門極-發射極電壓箝位
CONCEPT SCALE-2驅動器使用N溝道輸出級,下中所示。在功率半導體門極輸入充電完成后,N溝道MOSFET上的電壓降幾乎為零。
因此,SCALE-2驅動器具有軌到軌的輸出功能。軌到軌輸出在驅動功率半導體時有多種優勢。第一個優勢是VISOx電壓可以被穩定在+15V。
使用肖特基二極管(下圖中的D5),門極電壓可被箝位在穩定的+15V。這樣可避免門極電壓升高,從而降低IGBT短路電流Isc和能量,因為前者高度依賴于門極-發射極電壓Vge。
此處所述的門極箝位比使用瞬態抑制二極管的門極箝位更高效。后者在IGBT短路時不能將門極電壓限制在15V,因為考慮到元件的誤差和溫度特性,以避免TVS產生靜態導通并由此使Vge=15V過載,所以箝位電壓的設置需要留出裕量。
第二個優勢是在驅動器關斷時防止功率半導體的寄生導通現象。在那種情況下,功率半導體上的門極-發射極電壓為零,如果集電極-發射極電壓Vce按給定的dVce/dt升高,則電流Ig會通過密勒電容CMiller流進門極回路。
在下圖中使用D5后,電流Ig將會向支撐電容C12和C22充電。C12和C22上的電壓通常在低位。因此,功率半導體無法發生寄生導通。此功能也可用于STO(安全轉矩工作)。
請注意,此處所述的門極-發射極箝位在2SC0108T驅動器上無法實現,因為VISOx無法從外部獲得。此時應使用TVS進行門極-發射極箝位。

測量程序
未接入DUT時,將電容表設定為規定的頻率。分別設定溫度、柵極-發射極電壓VGE和集電極-發射極電壓VCE為規定值。電容Cies能在電容表上讀出。
規定條件:
.環境溫度Ta、管殼溫度Tc或結溫Tj;
.集電極-發射極電壓VCE;
.柵極-發射極電壓VGE;
.測量頻率f
- 其他產品

英飛凌igbt銷售
