最新資訊
contact us
聯系我們
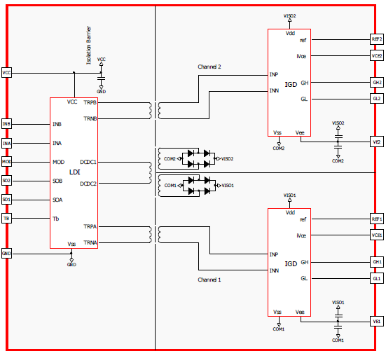
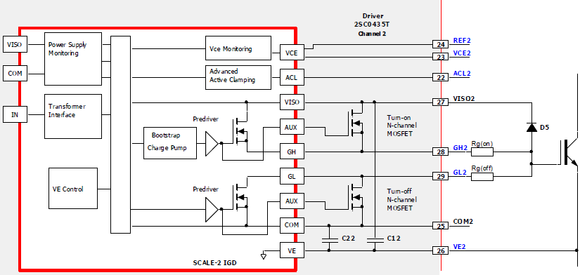
Concept SCALE-2 IGBT模塊驅動芯片組功能介紹
- 編輯 :
深圳逸盛通科技有限公司
時間 : 2018-09-16 18:46 瀏覽量 : 589
相關新聞
- IGBT的幾大檢測方法 03-19
- MOS管和IGBT模塊的測試方法 01-15
- 變壓器隔離全橋IGBT驅動電路設計 12-24
- IGBT的主要I-V特性 12-20
- IGBT的結構和原理 12-19
- IGBT的封裝失效機理 12-18
- 單電源IGBT驅動電路設計 11-12
- 簡單易懂的IGBT驅動電路 11-07
- 英飛凌IGBT芯片技術及選型 11-04
- 用于輕型牽引車中儲能系統的半導體解決方案介紹 11-03

英飛凌igbt銷售





